为进一步加强设计学院学生宿舍阵地建设,营造安全文明的宿舍环境,提高学生的安全意识,确保学院安全稳定。2022年7月13日。设计学院组织开展宿舍安全大检查活动。学院党总支书记张科带队,全体专兼职辅导员,学生干部成立专项检查小组,深入到学院各学生宿舍开展消防安全隐患排查工作。
在走访学生宿舍过程中,老师们向同学们重点强调以下几点内容:一是宿舍安全用电的重要性,注意财物安全、用水用电安全、人身安全,加强内务清洁管理,保持宿舍环境卫生,宿舍走廊禁止放置闲杂物品,保留消防通道;二是良好的宿舍氛围是学生身心健康成长的基础,舍友之间应和睦相处,互相谦让,互相理解,营造一个轻松和谐的宿舍氛围;三是临近考试周,同学们要在宿舍营造安静的学习氛围,保持良好的作息,劳逸结合。

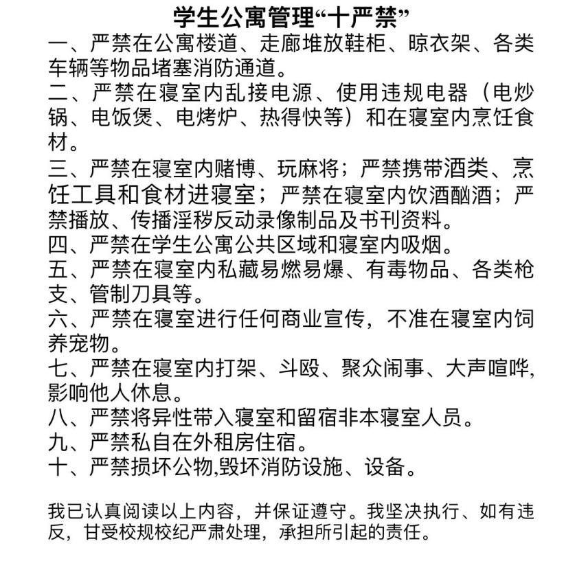
检查发现,学生宿舍卫生安全状况整体良好,室内环境干净整洁,但个别宿舍仍存在一些安全隐患及卫生问题,主要表现如下:一是个别学生的卫生习惯较差,宿舍物品摆放杂乱;二是学生的人身及财物安全意识薄弱,少数学生离开宿舍没有锁门且笔记本电脑、手机等贵重物品随意摆放;三是极个别学生用电安全意识薄弱,存在私接电源、人离宿舍充电设备不断电等现象;四是部分宿舍存在挂置床帷等安全隐患。检查人员对发现的问题做了详细的记录,张科书记指出,每一位学生都应当高度重视宿舍安全,及时排查危险隐患,做到“防患于未然”,要对违禁物品做到“零容忍”。同时也加强了学生公寓管理“十严禁”及相关安全教育的学习。

此次安全检查排查活动显示了设计学院对学生安全教育与安全维护工作的高度重视,展现了学生“自我教育、自我管理、自我服务、自我监督”能力,促进了安全校园、平安校园、和谐校园建设。学院全体师生要牢固树立“安全无小事”“隐患就是事故”等观念,对安全隐患做到彻底整改,为学院学生创造一个安全、舒适的生活环境。
设计学院
2022年7月13日