学校首页
部门首页
学院简介
学院概况
学院领导
组织机构
办学成果
党建阵地
党风廉政
党员风采
学习园地
专业建设
专业动态
专业介绍
实验实训
课程设置
学生工作
团学活动
创新创业
就业指导
学生风采
师资队伍
名师风采
教学团队
教师风采
师德师风
职工之家
合作与发展
校企合作
国际交流
社会服务
科学研究
科研项目
成果转化
学术交流
招生就业
招生工作
就业工作
产业学院
产教快讯
成果展示
作品展示
广告艺术设计
工业设计
数字媒体技术
室内艺术设计
环境艺术设计
学院简介
学院概况
学院领导
组织机构
办学成果
当前位置:
部门首页
>
学院简介
>
办学成果
> 正文
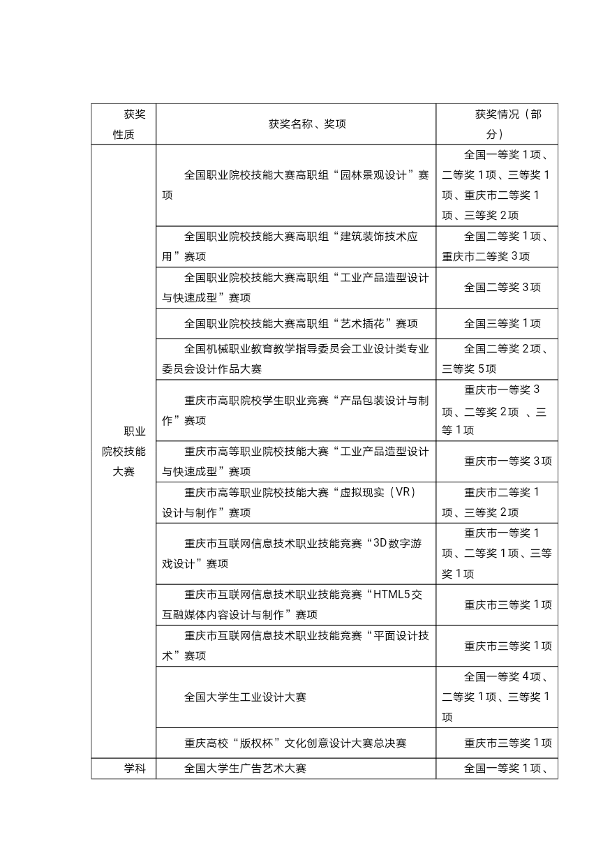
【办学成果】设计学院成果展示获奖列表
作者:
发布时间:2024-04-01
点击数量:
下一条:【办学成果】成果展示
©重庆工业职业技术大学设计学院